濮阳市油田第十中学网络优化改造方案

发布时间:2023-04-28 17:26 196

濮阳市油田第十中学网络优化改造方案

一、    优化改造目的

   随着互联网的飞速发展,互联网已成为网络审批、网络办公、网络教学、信息传递不可缺少的一个通道。教育信息化也成为未来教育的一个重要途径、与此同时,随着高速带宽网络的接入,学校网络的安全问题凸显。为保证学校网络的稳定可靠,创建学校的安全网络环境,根据学校具体情况设计出该优化改造方案。

二、   现网存在问题

1、      学校网络接入存在瓶颈,现有网络使用光电转换器接入,无法突破100M限制。综合考虑后期网络带宽和网络IP带宽的充分使用,应通过新的接入方式解除网络带宽瓶颈。

2、      学校现有网络设备陈旧,多数为百兆模块,无法满足网络需求。根据我公司对贵校实际勘测,发现现有网络设备多数为无管理、无ARP攻击防范等功能设备,存在单台客户端对网络影响很大。

三、   优化改造方案

1、      拆除陈旧网络设备,更换新设备:接入路由器、汇聚交换机、接入交换机(注:所有设备均为千兆端口)

2、      部分光纤收发器更换成光模块,提高网络稳定性并节约后期成本。

3、      校园所有网络路由重新巡线并粘贴机打防水标签,便于以后维护。

4、      结合实际端口数量,各楼宇网络搭建需要采购以下网络设备:

企业路由器:1台(含核心板卡)

汇聚交换机:1台(24个千兆光口)

接入交换机:2台(16口千兆电口,4个千兆光口)

接入交换机:16台(24口千兆电口,4个千兆光口)

接入交换机:4台(48口千兆电口,4个千兆光口)

5、      新增UPS不间断电源设备,保证不受停电影响,提供不间断供电。另有足够的关机时间,长机的话最长可提供4小时以内的供电。假如市电异常,对设备没有影响,有保护功能。带稳压功能,不管是市电电压多少,UPS输出都稳定在220。

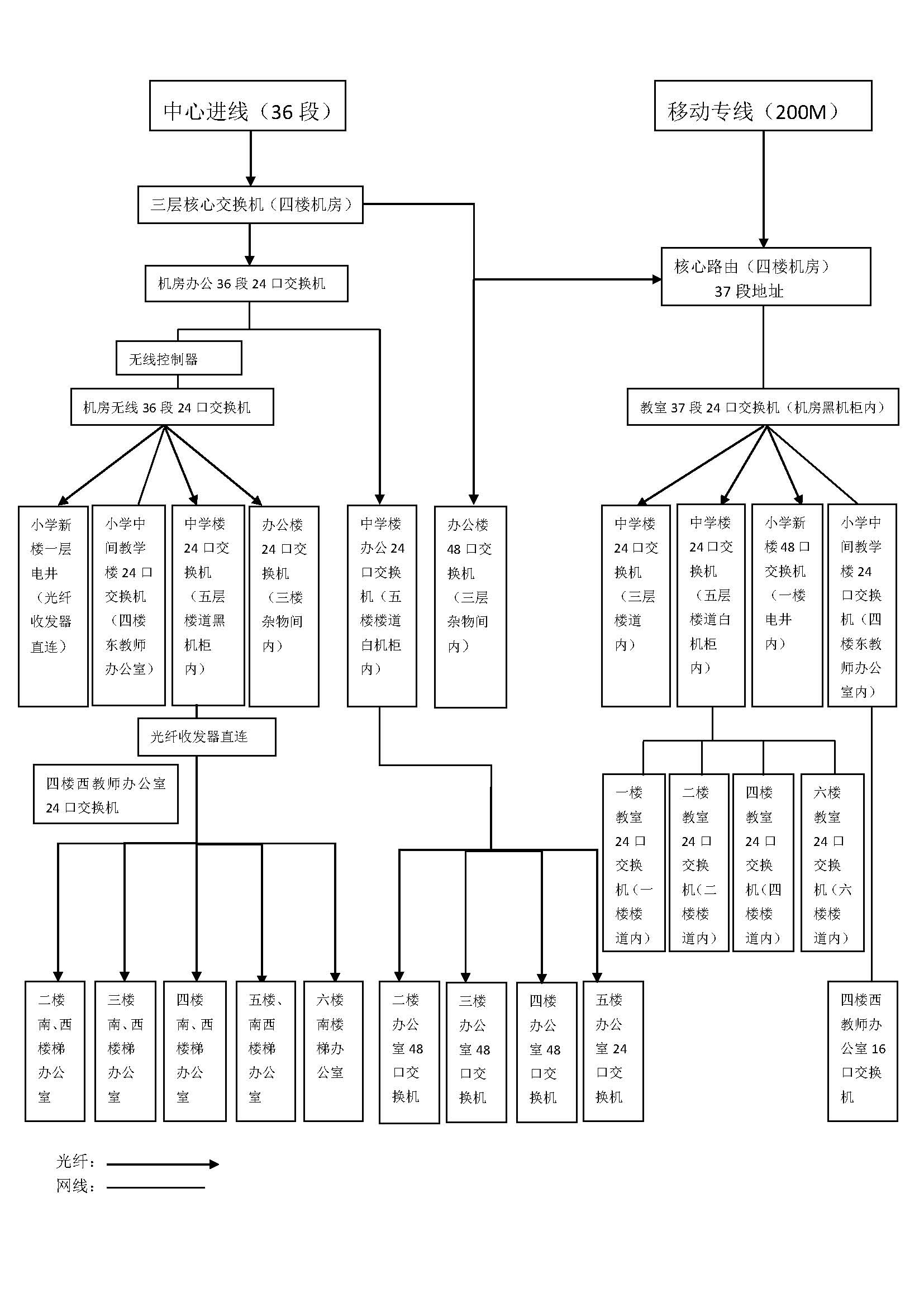
四、   拓扑图如下:

                   

上一篇: 没有更多了 下一篇: 没有更多了