电子书包深度融入教学的实践研究
⼀、拟解决的问题(200 字以内)
教育信息化是促进教育减负提质有效⼿段,更是国家建设⾼质量教育体系的要求。此项成果提出教育信息化在教学、教研、师训⽅⾯的应⽤模式,主要解决的问题:
1.在信息化环境下,教师不会“导”,学⽣不会“学”,教学效益⽋佳。
2.教师信息化素养⽔平低,学⽣的深度学习、个性化学习与创新能⼒发展需求得不到满⾜。
3.教育教学评价单⼀,⽆论是教师的“教”还是学⽣的“学”,都存在过程难于记录导致评价难以精确。
⼆、价值理念(V)(500 字以内)
我校 2015 年开始致⼒于学校信息化发展,引进电⼦书包、建设⼤数据中⼼与数字校园等开展信息化教学。在信息化发展过程中发现,信息化不单纯是硬件到位的问题,更需要与教育密切结合,遵循信息化建设规律,分布实施,循序发展。因此学校成⽴学校信息化发展研究中⼼,以校⻓为研究团队核⼼,重点研究在信息化发展过程中的核⼼问题,通过相关课题研究,教学实践、专家指导、外出学习、校企合作等⽅式进⾏。⼀系列的研究为了探索出适合学校的信息化实践与发展道路,能够真让信息化赋能教师的教与学⽣的学、赋能学⽣个性化学习、赋能精准教学与评价。信息化最终实现教师精准教、轻松教,学⽣个性学、快乐学。
三、解决⽅案(S)(2000 字以内)
(⼀)研究思路
本成果研究的重点是构建电⼦书包环境下的翻转课堂教学模型,并在此基础上形成教师信息化教学能力提升的过程模式,并对模型和模式进⾏实证研究,探究实验⽅案的实验效果。围绕这⼀命题,本研究遵循“问题的提出-⽂献研究—模式构建—活动设计—实验探究—梳理总结”的思路,通过列出研究阶段、研究过程与研究⽅法三⼤块内容呈现本研究的研究思路,如图下图所示。

(⼆)研究方法
本研究的研究方法包括⽂献研究法、案例分析法、实证研究法、问卷调查法和逻辑推理法等多种研究⽅法。
1.⽂献研究法
通过大量阅读国内外关于运⽤电⼦书包进⾏教学的相关⽂献资料,分析已有的研究成果,梳理已有研究的优势与不足,加以吸收整合,了解翻转课堂的研究现状,为构建模式和实验设计提供理论⽀持。
2.实证研究法
基于⽂献研究结果,构建电⼦书包的翻转课堂教学模式,制定具体的实验⽅案,开展实验并收集相关数据。通过分析实验数据,得出实验结果,为后续模式修正和进⼀步研究提供科学的指导和参考。
3.逻辑推理法
基于⽂献资料的分析,根据逻辑思维规律,推理形成科学性的研究框架,分析判断已有研究成果的优劣性,为构建电⼦书翻转课堂教学模式提供指导性的研究思路。
4.问卷调查法
本研究通过⽂献检索和案例分析后,确定调查⽬标、明确调查对象、设计调查问卷,了解电⼦书包翻转课堂教学模式应⽤的状况,发现模式运⽤中存在的问题,为后续的研究提供实证基础。
5.案例分析法
通过对基于电⼦书包的翻转课堂教学模式在个学科应⽤的案例,分析翻转课堂模式的优缺点,为后续模式的完善于升级提供更多的实践依据。
四、标准规则(R)(500 字以内)
(一)基于电⼦书包的“三导三疑”翻转课堂教学模型(如下图1所示)
“三导三疑”翻转课堂教学模式中,“疑”是推动学习进程的核⼼动⼒,“导”是教师在教育教学过程中的本位。该模式分为三个阶段,分别是课前的导学现疑阶段、课中的导练解疑阶段、课后的导思质疑阶段,电⼦书包全程⽀持。

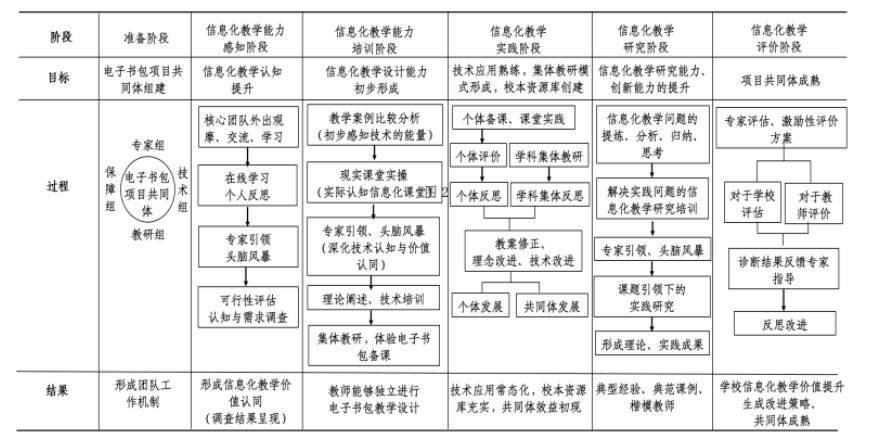
(二)“两核六步双循环”教师信息化教学能⼒培养过程模式(如下图2所示)
依据教师信息化教学能⼒发展的各个阶段和我校培养实践总结出如下的培养过程模式(如图2所示)。此模型主要涉及专家和教师两种⻆⾊,专家可以是技术应⽤专家、学科教学专家、信息化领导⼒专家,最好是三者融合的“完美专家”。“两核”指信息技术能⼒和学科教学能⼒,⼆者相辅相成,最终达成信息技术与学科教学深度融合的创新实践能⼒综合提升。“六步”指信息化教学能⼒感知阶段、信息化教学能⼒培训阶段、信息化教学实践阶段、信息化教学研究阶段、信息化教学评价阶段。鉴于教师信息化教学能⼒发展具有螺旋上升的特点,整个模式呈现“⼤循环”闭环结构,其中各阶段的操作与实施⾏为也具有内部⼩循环特点。
在教师信息化能⼒发展的不同层级,培养的侧重点有所不同,前期以帮助教师形成信息化教学认知与设计为⽬标,中期以培养信息化教学实践基本能⼒、各技能的深化发展及相应素养提升为重点,后期是教师信息化教学反思、研究、创新所需要的深层次提高为重点。

五、实践案例(E)(2000 字以内)
(一)成果使⽤范围及效果
1.学⽣课前⾃主学习情况
学⽣⾃主学习热情⾼、效果好。2016 年 6 ⽉的平台数据统计如下图 3 所示,学⽣课前访问电⼦书包、⾃主观看微课的学习任务、参与在线答题、完成正确率、在线提问与师⽣、⽣⽣互动都等于或超过教师预期。2017-2020年的多⽅⾯持续监测也验证了这⼀结论。

2.课中学⽣参与课堂情况
基于电⼦书包的翻转课堂促进学⽣主动、深度参与课堂。课堂观察显示,电⼦书包课堂学⽣常态保持 100%的参与度,学习积极性⾼;问卷调查学⽣满意度达到 96%;个别访谈显示学⽣在课堂上能收获成功感、幸福感。
3.课后学⽣分层学习、深度学习情况
基于电⼦书包的翻转课堂有效促进学⽣分层学习、深度学习。学⽣根据电⼦书包的反馈, 建⽴⾃⼰的题库和错题集,及时复习巩固;利⽤学习 APP 进⾏个性化学习;中上等程度学⽣根据教师课后整理的问题,以⾃主或合作的形式,搜集或编写习题上传平台,进⾏深度探究学习,在⻓期共同探究中形成数学爱好者团队,2017-2018 年跟踪调查⼀个⼩组成员数学成绩持续提升如图 4 所示。

4.教学效果反馈情况
综合 2015-2017 三年的成绩数据显示,电⼦书包实验班教学效果良好。两者历次考试数学平均分如图 5 所示、优秀率如图 6 所示,发现实验班数值、提升幅度均⾼于普通班;实验班综合实⼒同时提升如图 7 所示,验证了学习⽅式的变⾰对学⽣成绩提升具有联动效应。实验班 2018-2020 三届毕业班参加省中招考试,成绩校内优于平⾏班,区域位列前茅。经过检验,基于电⼦书包的翻转课堂模式科学、有效。


5.学⽣综合素养提升
学⽣信息⽂明程度提升。学校连续举办五届诗词赛、汉字赛、英语单词赛,采⽤平板在线答题,提升学⽣知识储备与信息素养。2016 年以来,全校学⽣参与河南省汉字⼤赛⽹络答题,成绩连年位居地区前茅,每年均有省赛学⽣。2017 年霍家灏、程钰珂登上湖南卫视⻰的传⼈国学经典决赛现场,2020 年 18 ⼈闯⼊省诗词决赛,6 名学⽣闯⼊省汉字⼤赛。
(⼆)教师教学创新能⼒提⾼
实验班全部教师能够独⽴制作微课、执教公开课,2015 年以来,12 位⽼师在国家级赛课中获奖,85%以上的⽼师在省市级⼀师⼀优课、信息技术融合课⽐赛中获奖,2015 年⾄今,信息化教学实践⽅⾯省市级⽴、结项课题 30 余项。
(三)学校整体质量呈上升趋势
2015 年以来,校⻓王建波先后被评为市拔尖⼈才、省学术技术带头⼈、省名校⻓、省信息化教学管理⼈才、省教育教学研究专家库成员;学校获评全国德育经验先进校、全国传统⽂化传承学校、省教育改⾰先锋学校、省中⼩学数字校园标杆校、省教师教育实践基地、省⽂明校园、省德育经验先进校、省⼀校⼀品学校、省义务教育规范管理示范学校、市课改示范校、市电化教育先进单位、市教育教学质量先进单位、市“⼀师⼀优课”优秀组织单位。
六、研发历程(1000 字以内)
(一)成果的研发历程
第⼀阶段 (2014.9-2016.9)项⽬探索阶段
2015 年 5-7 ⽉,领导、⻣⼲赴信息化教学名校考察,结合本校实际设计学校信息化发展规划。2015 年,设⽴电⼦书包实验班,邀请南阳师院教科院专家指导,建⽴由科研中⼼、信息中⼼、教学中⼼组成的项⽬保障团队,进⾏教师培训与专题教研,申报省课题“基于电⼦书包的翻转课堂教学模式在初中教学中的应⽤”。
通过实践研究发现教师在信息化教学⽅⾯的问题,主要是⾯对信息化教学环境教师不知所措,缺少信息化的教学⽅式;学校申报省级课题“基于电⼦书包的翻转课堂教学模式在初中数学中的应⽤”,通过此课题的带动,解决教师信息化教学⽅式⽋缺的问题,研究信息化教学模式是让教师在信息化环境下快速适应信息化。通过在数学学科的应⽤是为了通过典型学科的引领为今后更多学科的推⼴打下基础。
第⼆阶段 (2016.9-2018.9)项⽬推进阶段
设计“三导三疑”翻转课堂教学模式并在实践中改进,申报省教育科研⼗三五规划课题“基于电⼦书包的教师教学创新能⼒培养”,开发基于电⼦书包的教师信息化教学能⼒评价标准,设计、实施教师信息化教学能⼒培养⽅案。指导各学科进⾏“电⼦书包学科教学应⽤”⼩课题研究。
通过第⼀阶段的课题研究发现,单纯的信息化教学模式对于教师信息化教学能⼒的提升是有限的,教师的信息化教学能⼒的培养是学校信息化建设的关键环节,因此提升教师信息化教学能⼒显得尤为᯿ 要,学校申报教育科研⼗三五规划课题“基于电⼦书包的教师教学创新能⼒培养”课题,课题带动,制定教师信息化教学能⼒整体提升⽅案,旨在提升教师的信息化教学能⼒、信息化教学理论、信息化教学实践能⼒。在此阶段将信息化教学模式与学科教学进⾏融合,开展信息化的学科化应⽤,教学模式的学校推⼴,验证其成果的有效性和推⼴性。
第三阶段 (2018.9-⾄今)项⽬推⼴阶段
邀请上级教研部⻔指导、打磨教师课堂,打造⾦课。参与中央电教馆“基于⽹络空间的个性化学习”实验。成果总结与发表推⼴,带动区域范围内同类学共同提升。
对前两阶段的研究成果进⾏总结,主要包含基于电⼦书包德的“三导三疑”教学模式和电⼦书包环境下教师信息化教学能⼒创新模式,通过两个成果的进⾏提炼与升华,形成可实践和可推⼴的项⽬化成果在兄弟学校进⾏推⼴研究。
(二)成果⾄今获得的奖励或荣誉
电⼦书包深度融⼊教学的实践研究 河南省教育教学成果⼀等奖 河南省教育厅 2021 年 7 ⽉
信息化云程发轫 过五关万⾥可期 全国教育信息化 2.0实践探索交流研讨会典型经验 中央电教馆 2018 年 9 ⽉
基于⽹络学习空间的个性化学习模式研究 中央电教馆研究项⽬参研成果奖 中央电教馆 2020 年 7 ⽉
基于电⼦书包的翻转课堂在初中数学教学中的应⽤ 理论研究-论⽂类 河南省教育信息化成果⼀等奖 河南省教育厅 豫教[2019]20469 号
基于电⼦书包的的三导三疑翻转课堂模式 创新应⽤-中⼩学校 河南省教育信息化成果⼀等奖 河南省教育厅 豫教[2019]20595 号
基于电⼦书包的教学创新能⼒培养策略研究 理论研究-论⽂类 河南省教育信息化成果 ⼀等奖 河南省教育厅 豫教[2019]16269
基于电⼦书包的教师教学创新能⼒培养策略研究报告 研究报告 河南省教育科研成果⼀等奖 河南省教育厅 豫教[2019]22043
(三)成果的未来发展构想
此成果时在现阶段信息化⽔平影响下产⽣的,是⼀种通⽤的信息化教学模式,随着信息化⽔平的提升,教师可以利⽤更多的信息⼿段,结合各⾃的学科点,在此模型的各个模块探究出更加⾼效的信息化教学⽅式⽅法,使得教学⽽更加智能化,学⽣的学习更加轻松、快乐。请描述此项成果的未来发展构想。
七、成果创新(500 字以内)
(⼀)观念新。⼀是新的教学模式把“电⼦书包”“翻转课堂”“三导三疑”结合产⽣创新观点,使信息技术与教学深度融合,传统教学理念与现代技术理念相得益彰。
(⼆)⻆度新。以“学”作为突破⼝,分析教学中最主要的关系——师⽣关系,研究⻆⾊定位,开发可操作路径,“三导三疑”教学模式与“两核六步双循环”教师培养模式双线并⾏,教学相⻓,形成学⽣学习共同体、教师成⻓共同体、师⽣成⻓共同体。
(三)逻辑新。研究建构了⾼校理论研究型专家与⼀线技术专家、学科专家、管理专家,以及⼀般教师之间新的⼯作逻辑;巩固了学⽣学习认知与教师教学认知之间互为因果的逻辑关系。
(四)⽅法新。采⽤⾼校、电⼦书包企业、学校合作的⽅式,落地于学校教学实践,⾸先基于⽥野调查,架构出新的研究框架,再以实证研究反馈、评估、修正、完善。
(五)价值新。弥补了电⼦书包教学应⽤研究空⽩,实现了“高质量的教师发展高质量的教育”。提升了个⼈与团队信息化领导⼒。探索了校企合作的可⾏性途径。
⼋、成果转化(400 字以内)
(⼀)翻转课堂模式、创新型教师培养、学校信息化发展经验推⼴
2015 年以来,相继有洛阳市、三⻔峡市、桐柏县等 200 多所学校来校观摩借鉴。2015 年 1 ⽉,我校王建波校⻓参与“教育部——中国电信中⼩学校⻓信息技术应⽤能⼒提升培训”,主讲《南阳市实验中学信息化现状、探索与思考》,案例被采纳⽤于万名中⼩学校⻓⽹络研修。2017 年 11 ⽉,我校信息化建设经验在河南省信息化年会上交流获得好评,基于电⼦书包的“三导三疑”教学模式代表南阳参加河南省信息化装备展。2018 年 8 ⽉,学校经验《南阳市实验中学信息化之路》在由中央电教馆举办的“教育信息化 2.0 解读与实践探索”交流研讨会上交流推⼴。2019 年 8 ⽉,成果推⼴检验单位中的典型代表南阳市⼗九中、南阳市三⼗⼀⼩学在中国教育技术协会主办的“2019 智慧教育实践与创新应⽤交流会”上进⾏经验推⼴。
(⼆)成果⾃实施以来,受到社会和媒体的⼴泛关注。
2015 年以来,我校电⼦书包教学应⽤成果多次被南阳⽇报、南阳晚报报道;2017 年 6 ⽉,南阳电视台《天天向上》栏⽬报道了我校电⼦书包技术⽀持下的诗词⼤赛;2018 年 1 ⽉,河南科技报专版报道我校信息化建设经验;2020 年 3 ⽉,疫情期间,我校“空中翻转课堂”教学经验被⼈⺠⽹、⼈⺠⽇报、央⼴⽹、中华⽹、中国教育⽹等⼗多家媒体相继刊登或转载;2020 年 10 ⽉,南阳晚报专版报道我校育⼈经验《绵延书⾹⽂脉 润泽现代君⼦》;2022 年 10 ⽉,成果被省教育厅推荐参评国家教育教学成果奖。
⽬前,成果在我校和南市区内⼀些中⼩学校进⾏了推⼴,由于学校间信息化⽔平发展状况不⼀致,推⼴的范围具有⼀定的局限性,希望能在博览会上与更多校情⼀致的学校进⾏交流与研讨。
九、教育创新成果名⽚(400 字以内)
(⼀)成果着力解决的问题
1.在电⼦书包教与学效益⽋佳。
2.学⽣深度学习、个性化学习得不到满⾜。
3.教育教学评价存在过程难于记录导致评价难以精确。
(⼆)成果秉承的价值理念
实现教师精准教、轻松教,学⽣个性学、快乐学。
(三)成果的具体内容
形成了基于电⼦书包的“三导三疑”翻转课堂教学模型
形成了“两核六步双循环”教师信息化教学能⼒培养过程模式
(四)成果应⽤的范围
信息化教学的中⼩学校
(五)成果获得的奖项
电⼦书包深度融⼊教学的实践研究 河南省教育教学成果⼀等奖
信息化云程发轫 过五关万⾥可期 全国教育信息化 2.0 实践探索交流研讨会典型经验
基于⽹络学习空间的个性化学习模式研究 中央电教馆研究项⽬参研成果奖
基于电⼦书包的翻转课堂在初中数学教学中的应⽤ 河南省教育信息化成果⼀等奖
基于电⼦书包的的三导三疑翻转课堂模式 河南省教育信息化成果⼀等奖
基于电⼦书包的教学创新能⼒培养策略研究 河南省教育信息化成果⼀等奖
基于电⼦书包的教师教学创新能⼒培养策略研究报告 河南省教育科研成果⼀等奖
基于电⼦书包的翻转课堂在初中语⽂教学中的应⽤ 河南省教育信息化成果⼀等奖