大数据助力英语作文的精准讲评
大数据助力英语作文的精准讲评——郑州市第八中学
提起英语作文讲评,老师喊“太难教”,学生喊“提升慢”。传统英语作文讲评课,老师需要花费大量时间批改学生作文,班级写作学情老师通常凭借教学经验来评价。在授课时,学生作文千人千面,各类错误林林总总,而老师在一节课上很难兼顾班级共性错误和学生个性错误。授课后,学生对作文的订正也比较抗拒,觉得耗时耗力。作文讲评反反复复,学生写作水平依旧提升缓慢。
郑州市第八中学于2021年8月引入大数据精准教学系统,七年级英语组备课组长李萍老师和七年级闫兆涵老师共同研讨,希望利用大数据精准教学系统解决英语作文的讲评难题。在学生写完英语作文后,老师利用AI智能批改技术对学生的写作进行批改,大大提高了批改效率和批改精准度。李老师认为,AI智能批改对学生的书写不规范、语法错误等问题判断相当准确,这也让老师有更多时间去关注学生的写作内容和篇章布局。
图:教师共同研讨作文讲评
AI智能批改之后生成的班级作文分析报告成为老师作文讲评课备课的好帮手。老师可以快速了解整个班级的写作学情,并可通过班级的共性错因以及学生个人的错因来展开讲评课的教学。
在写作讲评课上,老师首先进行写作方法和作文题目的分析指导,让学生明知写作要求和评分细则。在大数据的统计分析中,班级的错误类型主要有书写不规范、主谓一致错误、句子碎片、代词错误、动词错误、搭配错误、冠词错误等类型。

图:班级错误类型分析
例如,根据报告数据显示学生作文中出现大量单词拼写错误等书写不规范的错因,老师可以打开书写不规范的错误类型的详细报告进行讲评,而学生也清楚为什么老师要重点讲这部分的错因。数据报告里可以看到学生错因的详情,哪个学生有什么类型的错误,怎么错了,错了几次都可以清楚看到。按照错误类型的分类讲评让讲评课更有抓手,可以做到“靶向教学”,精准命中具体错因。

图:具体错误类型的详情
讲完具体错误类型后,班级的共性错误基本解决。之后通过系统可快速调取学生的试题原卷,投放到班级大屏幕,老师和学生共同来批改一篇学生作文,让学生来当小老师去诊断一篇作文。同时,可选定优秀的学生作文在班级屏幕上展示,以此来激励学生写作。

图:调出学生原卷讲评
讲评学生错误原因是英语写作讲评的基础,更进一步的是让学生养成订正写作以及积累优秀表达的习惯。大数据精准教学系统提供给每个学生的个人作文分析报告,将报告分发给学生并作为小组讨论的基础。学生们对于能通过作文分析报告看到自己的作文批改情况表现的非常兴奋,这极大的引起了学生的注意力。每个学习小组总结出本组的写作素材清单,包括错因分析、高级表达积累等。小组讨论的教学丰富讲评课的形式,并促进学生对英语写作的订正。对于学生来说,通过大数据精准教学后的作文讲评课能更明确自己的错误点,同时也可以学习其他学生的书写经验。讲评课之后,学生通过作文分析报告可再次复习巩固。
对于学生而言,有数据报告的作文讲评课不仅可以在课堂上了解自己的写作情况,也可以了解班级的共性错误,促进同学之间的相互学习。学生再次写作时,回想讲评课中的错因类型,对于书写不规范、主谓一致错误、冠词错误等类型的错误会格外注意。

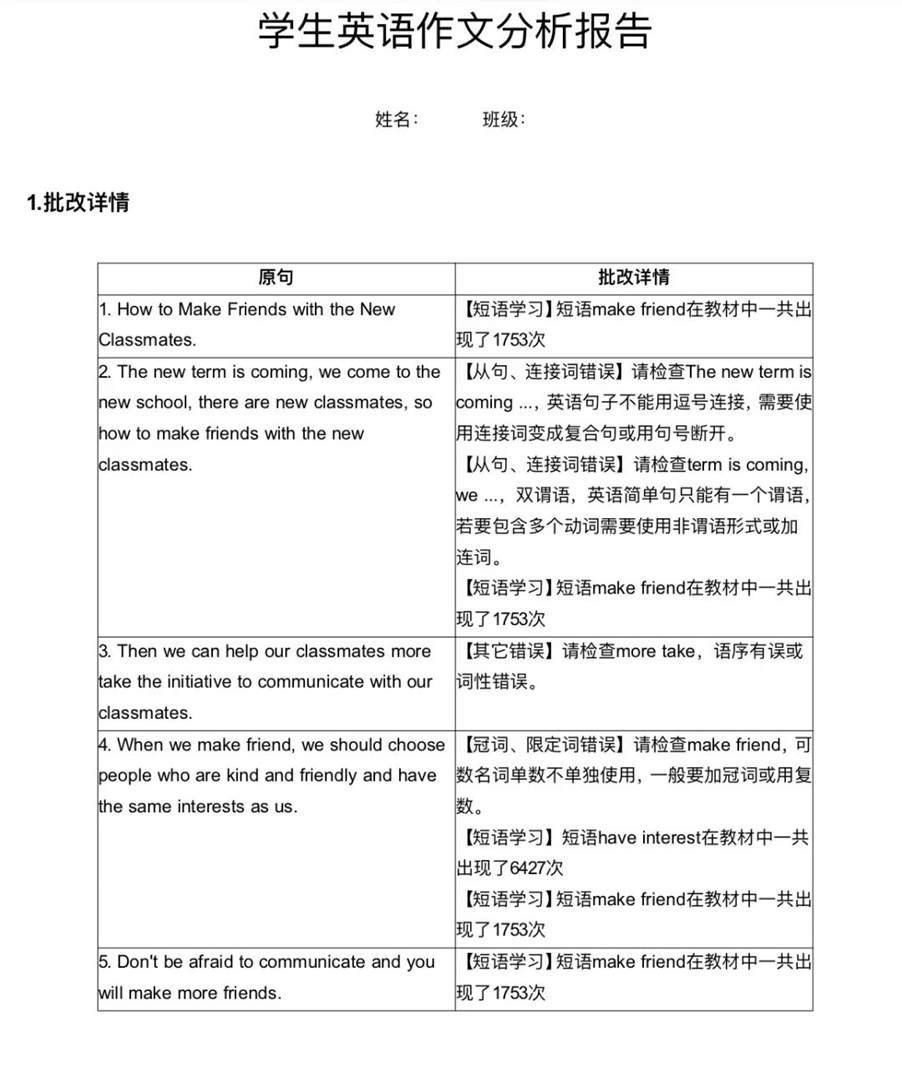
图:学生个人作文分析报告
英语作文书写能力体现学生英语综合水平,一次切实有效的写作讲评课如灯塔一样让学生看到写作提升的方向,并可以起到评价、总结、激励等作用。英语作文讲评课以学生的写作评价数据出发,最终以激发学生写作热情为落脚点。利用大数据精准教学系统进行英语写作讲评,让讲评更加精准,总结更加高效。